
我国是ITP发病率较高的国家。然而,即使已确诊的病友或病友家属,也有很多不清楚ITP到底是一种怎样的疾病?为什么会得这种病?更不清楚,应该做哪些检查?
很多病友还因此错过了最佳诊疗方案。为此,本期“病友之家 · 一问医答”特意邀请南昌大学第一附属医院黄瑞滨教授,请他站在专业血液科医生的角度,为大家进行详细解读。
Q:
原发免疫性血小板减少症(ITP)是一种什么疾病?
A:
原发免疫性血小板减少症(ITP)既往又称特发性血小板减少性紫癜,是一种自身免疫性疾病,特征是单独的血小板减少,而红细胞、白细胞变化不明显。在医学定义上,ITP定义为由机体免疫紊乱介导的血小板破坏增加和生成减少症,不伴有其他引起血小板减少的诱因或基础性疾病;通俗地说,ITP就是在没有其他诱因和疾病等特定原因的情况下,出现血小板的下降。临床表现就是血小板计数<100×10^9/L,有些患者存在皮肤黏膜出血,但也存在单纯只是血小板计数下降却没有其他出血表现的情况。
相比正常人,ITP患者出现感染或出血的风险是显著增高的,给健康带来极大隐患。事实上,ITP的发病率并不低,在每三个出血性患者中,就有一位最后被诊断为ITP。整体人群中,成人年发病率为5~10/10万,育龄期女性稍高。令人意外的是,60岁以上的老年人是ITP的高发群体。
不过,ITP患者也不必过分担心,研究发现,大约10% 新诊断的成人ITP患者可在6 个月内自发缓解,而80%的儿童患者可在6个月内自发缓解。因此,只需要及时就医和规范治疗,ITP就可以获得有效的治疗和管理。
拓展:血小板在凝血功能中发挥了哪些作用?
◆血小板是从骨髓成熟的巨核细胞胞质裂解脱落下来的具有生物活性的小块胞质,其功能主要是促进止血和加速凝血、维护毛细血管壁完整性。
◆血小板数量或功能发生变化时,机体易于发生出血或血栓。当血小板减少或功能降低时,出血时间会延长。
Q:
为什么会出现血小板减少呢?
A:
血小板减少的机制并未完全理清。目前主要的共识包括两个:
主要原因是患者体内产生了抗血小板的抗体,这种抗体可以识别我们的血小板,而这些被抗体识别的血小板,在通过脾脏时会被单核巨噬细胞洗脱(识别吞噬),并过度破坏,从而引起血小板的下降。这是ITP发生的主要原因之一。
其次,这些抗体在识别血小板的同时,还可以识别血小板的老祖宗(产生血小板的细胞叫巨核细胞),巨核细胞由此被干扰、被破坏,这就会导致巨核细胞血小板产生能力的下降(相对不足),间接导致血小板数量的明显降低。
综上所述,这种双重打击的机制会显著降低血小板的数量。既有血小板的过度破坏,又有巨核细胞产生血小板的能力不足。循环往复,产生的越来越少,破坏的越来越多,最终导致疾病的发生。

Q:
ITP患者有哪些症状?
ITP临床表现变化较大,无症状血小板减少,皮肤黏膜出血、严重内脏出血、致命性颅内出血均可发生。部分患者有乏力、焦虑表现,常见出血包括:皮下出血(瘀点、瘀斑、血肿)、黏膜出血(鼻腔、齿龈、口腔血疱、结膜部位)、深部器官出血(肺、胃肠道、泌尿生殖系统和中枢神经系统等)。

▲ 来源于网络
Q:
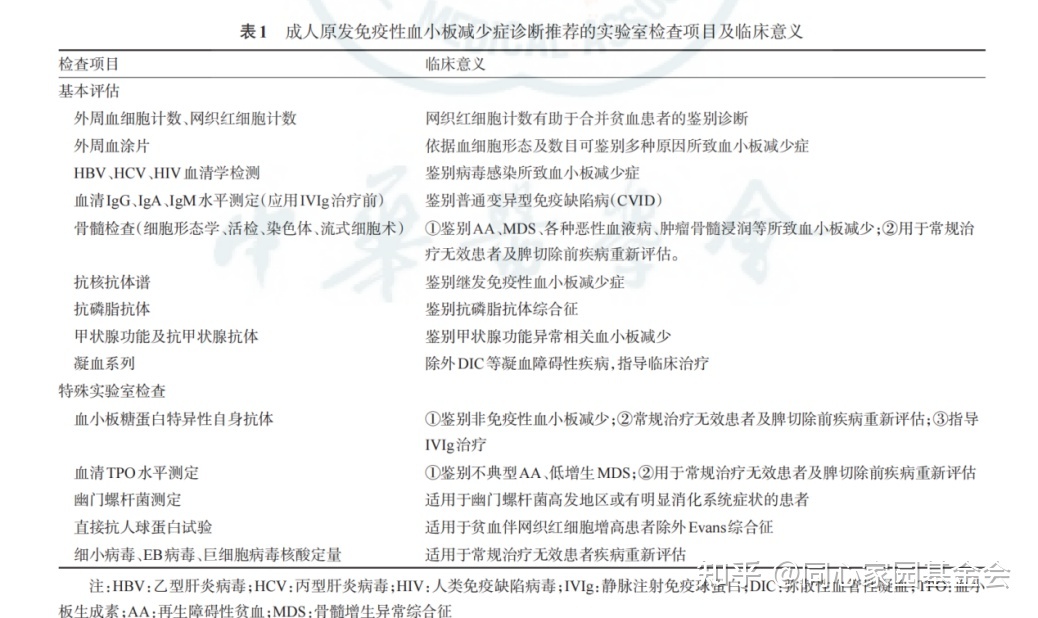
疑似ITP患者需要做哪些检查?
A:
怀疑是ITP的患者首先要反复地查血常规,至少连续2次血小板减少。然后要通过一些排查的方式,比如一些风湿免疫性疾病的检查,像抗核抗体谱、抗磷脂抗体,还有甲状腺功能的检查,肝、脾的B超的检查,通过这些检查来判断是否由其它的疾病引起的。然后还要做骨髓穿刺的检查。除此之外,还需要做ITP的特殊实验室的检查,如血清血小板生成素(TPO)水平测定和血小板糖蛋白特异性自身抗体、幽门螺杆菌等。TPO正常或轻度升高,与再生障碍性贫血(AA)可作鉴别指标。

▲ 来源于:成人原发免疫性血小板减少症诊断与治疗中国指南(2020年版)

▲ 来源于网络
Q:
ITP的诊断标准是什么?
A:
ITP的诊断是一个排除性诊断,目前没有金标准。在诊断过程中首先要详细询问患者病史,做体格检查,脾脏触诊一般不会增大。然后需要做一系列的常规实验室检查,比如:血常规至少2次化验血小板计数减少、血涂片血细胞形态正常,可见大血小板或小红细胞,还有骨髓检查显示巨核细胞数量正常或增多,伴成熟障碍等。最后在诊断时还需要进一步排除其他继发性血小板减少症:如自身免疫性疾病、甲状腺疾病、淋巴系统增殖性疾病、骨髓增生异常综合征(MDS)、再生障碍性贫血(AA)、各种恶性血液病、肿瘤浸润、慢性肝病、脾功能亢进、普通变异型免疫缺陷病(CVID)、感染、疫苗接种等所致继发性血小板减少;血小板消耗性减少;药物所致血小板减少;同种免疫性血小板减少;妊娠期血小板减少;先天性血小板减少及假性血小板减少等等。
Q:
血小板减少常见疾病鉴别有哪些?
A:
导致血小板减少的疾病有很多种,常见的包括以下几种:
◆自身免疫性疾病:系统性红斑狼疮(SLE)、抗磷脂综合征(APS)等自身免疫性疾病患者也可能出现血小板减少。自身抗体系列检查有助于鉴别。
◆药物相关性血小板减少症:该疾病患者常伴有药物接触史,停药或停止可疑的药物一周后,观察血小板计数是否恢复可有效鉴别。
◆妊娠相关性血小板减少症:该疾病患者既往无血小板减少的病史,常发生在妊娠后期;且与胎儿血小板减少无内在联系,分娩后血小板计数可自发性恢复正常。
◆感染相关性血小板减少症:细菌、病毒感染以后会引起血小板的继发性减少,患者可有发热、咳嗽等感染症状,给予积极抗感染治疗后,患者血小板计数恢复正常。
◆脾功能亢进:脾功能亢进是一种临床综合征,主要表现为脾脏肿大和外周血细胞减少,可出现贫血、感染和出血症状,脾切除术后外周血象可恢复正常。

▲ 来源于网络
让信任和我们链接


微信扫一扫 