2019版原发性骨髓纤维化诊断与治疗中国指南(下)
在上期的疾病指南中,我们学习了原发性骨髓纤维化诊断与治疗问题,受到病友们的一致好评。本期继续为大家带来《2019版原发性骨髓纤维化诊断与治疗中国指南》下集。
原发性骨髓纤维化的治疗
PMF的治疗策略可依据患者的预后分组来加以制定,IPSS/DIPSS/DIPSS-Plus低危和中危-1患者如果没有明显的临床症状并且无明显的贫血(HGB{L-End} <100 g/L)、无明显的脾脏肿大(触诊左缘肋下{L-End} >10 cm)、白细胞计数增高({L-End} >25×109/L)或显著血小板计数增高({L-End} >1000×109/L),可以仅观察、监测病情变化,如有降细胞治疗指征,首选羟基脲治疗,IFN-α亦是一个有效的降细胞药物。
由于PMF患者面临一系列临床问题,如贫血、脾脏肿大、体质性症状、症状性髓外造血等,现今PMF的治疗策略制定主要是根据患者是否存在前述临床问题,结合患者预后分组给予适当处理。
如何治疗贫血
血红蛋白水平低于100 g/L时应开始贫血治疗。现今已证实,对PMF贫血有效的药物有糖皮质激素、雄激素、EPO和免疫调节剂,但所有这些药物均有不足之处,目前尚缺乏随机对照临床试验。
雄激素可使1/3~1/2患者的贫血症状得到改善,糖皮质激素可使1/3严重贫血或血小板减少的患者得到改善,因此,伴贫血和(或)血小板减少的患者初治时可联合雄激素(司坦唑醇6 mg/d或达那唑200 mg每8h1次)和糖皮质激素(泼尼松30 mg/d),至少3个月。如果疗效好,雄激素可继续使用,糖皮质激素逐渐减量。有前列腺疾患或有肝病患者不宜选用雄激素治疗。
EPO治疗PMF的观点尚不统一,有研究者对已发表文献进行Meta分析,结果显示EPO治疗PMF贫血的有效率为30%~40%。EPO主要适用于血清EPO{L-End} <100 U/L的贫血患者,常用剂量为每周30 000~50 000 U。
传统剂量({L-End} >100 mg/d)沙利度胺单药治疗有效率较低且不良反应明显,不建议单药治疗。小剂量沙利度胺(50 mg/d)联合泼尼松(0.5 mg·kg-1·d-1)较单用沙利度胺能提高疗效,减少不良反应。在小剂量沙利度胺、泼尼松的基础上再联合达那唑可进一步提高疗效、延长有效期。有2度或以上外周神经病的患者不宜选用沙利度胺。
来那度胺单药治疗MF的Ⅱ期临床试验结果表明,贫血、脾大、血小板减少的有效率分别为22%、33%、50%。来那度胺(PLT{L-End} <100×109/L的患者起始剂量为5 mg/d,PLT≥100×109/L的患者起始剂量为10 mg/d,连续服用21 d后停用7 d,28 d为1个周期)联合泼尼松(30 mg/d)的Ⅱ期临床试验结果显示,贫血和脾肿大的有效率分别为30%、42%。
如何治疗脾大
芦可替尼可作为有脾肿大的IPSS/DIPSS/DIPSS-Plus中危-2和高危患者的一线治疗,对那些有严重症状性脾肿大(如左上腹疼或由于早饱而影响进食量)的中危-1患者亦可以作为一线治疗,其他患者首选药物是羟基脲。脾区照射只能暂时获益。脾切除术仍为药物治疗无效的脾肿大患者的可行选择。
1、芦可替尼:
2个大系列的Ⅲ期临床试验COMFORT-1和COMFORT-2肯定了芦可替尼在缩脾和改善骨髓纤维化相关症状的疗效,而且证实芦可替尼与现有常规骨髓纤维化治疗药物相比,可显著延长患者的总生存(OS)期。COMFORT-1和COMFORT-2研究的5年随访数据表明,芦可替尼治疗组的死亡率较对照组降低30%,中位OS时间从对照组的45.9个月延长至芦可替尼组的63.5个月,此外,COMFORT-1试验还发现芦可替尼使33%的患者骨髓纤维化程度改善,49%的患者处于稳定,即82%的患者接受芦可替尼治疗后骨髓纤维化进程会停止,甚至好转。中国大陆(63例)、韩国、日本和中国台湾的国际多中心Ⅱ期临床试验结果与COMFORT-1和COMFORT-2相似。
芦可替尼的起始剂量主要依据患者的血小板计数水平:治疗前PLT{L-End} >200×109/L患者的推荐起始剂量为20 mg每日2次,PLT(100~200)×109/L患者的推荐起始剂量为15 mg每日2次,PLT(50~{L-End} <100)×109/L患者的推荐起始剂量为5 mg每日2次。前4周不应增加剂量,调整剂量间隔至少2周,最大用量为25 mg每日2次。治疗过程中PLT{L-End} <100×109/L时应考虑减量;PLT{L-End} <50×109/L或中性粒细胞绝对计数{L-End} <0.5×109/L应停药。芦可替尼开始治疗前查血常规和包括尿酸和乳酸脱氢酶的详细代谢指标,此后,每2~4周复查1次,直至芦可替尼剂量稳定后,根据临床情况决定复查频率。在治疗前及治疗过程中用MPN-10评估患者临床症状负荷。此外,采用触诊或B超监测脾脏大小变化。停药应在7~10 d内逐渐减停,应避免突然停药,停药过程中推荐加用泼尼松20~30 mg/d。
芦可替尼最常见的血液学不良反应为3/4级的贫血、血小板减少以及中性粒细胞减少。3/4级的贫血可见于治疗的前6个月,主要发生在开始治疗的前8~12周,在24周左右达到稳态水平。治疗过程中出现贫血的患者除红细胞输注外,可加用EPO或达那唑。血小板减少是治疗开始8~12周内最常见的血液学不良反应,随后血小板计数处于稳态水平。血小板减少的主要处理方法是依据血小板计数水平调整芦可替尼用量。
芦可替尼最常见的非血液学不良反应是感染(特别是泌尿系感染和呼吸系统感染)以及病毒再激活。用药前应仔细询问既往感染史(特别是带状疱疹、结核和肝炎病毒感染史),常规筛查HIV和肝炎病毒,肝炎病毒携带者应在用药过程中动态监测病毒拷贝数定量。
2、羟基脲:
缩脾的有效率约为40%。羟基脲治疗无效的患者可用其他骨髓抑制剂替换,如静脉克拉屈滨(5 mg·m-2·d-1×5 d,每次输注2 h,每月1个疗程,重复4~6个月)、口服美法仑(2.5 mg每周3次)或口服白消安(2~6 mg/d,密切监测血常规)。
3、脾区照射:
放射治疗可缓解肝、脾肿大所致的饱胀症状,但症状缓解时间较短(中位时间3~6个月)。脾区照射的总剂量为0.1~0.5 Gy(分为5~10次照射)。主要不良反应是血细胞减少,由此而导致的死亡率可达10%以上。
如何治疗体质性症状
当前推断细胞因子的异常产生与PMF相关体质性症状和恶病质有因果关系。PMF患者的体质性症状可很严重,须视为一个重要的治疗指征。针对脾脏肿大的治疗常可部分缓解体质性症状。芦可替尼可显著改善PMF的体质性症状,那些MPN-10总积分{L-End} >44分或难治且严重(单项评分{L-End} >6分)的皮肤瘙痒或不是由其他原因导致的超预期的体重下降(过去6个月下降{L-End} >10%)或不能解释的发热的患者,芦可替尼可以作为一线治疗。
如何治疗非肝脾内的造血
胸椎椎体是PMF非肝脾性髓外造血(EMH)的最常见部位。其他的部位包括淋巴结、肺、胸膜、小肠、腹膜、泌尿生殖道和心脏。当出现临床症状时,可采用低剂量病灶局部放疗(0.1~1.0 Gy,分为5~10次照射)。现时,低剂量放疗是PMF相关非肝脾EMH的治疗选择。
异基因造血干细胞移植(allo-HSCT)
allo-HSCT是目前唯一可能治愈PMF的治疗方法,但有相当高的治疗相关死亡率和并发症发生率。常规强度预处理allo-HSCT的1年治疗相关死亡率约为30%,OS率约为50%;减低强度预处理者,5年中位OS率约为45%,与治疗相关和复发相关死亡率相近。与之相比,最近的一项研究显示,符合移植条件(高危或中危-1患者,{L-End} <60岁)但未行HSCT的PMF患者,1年、3年OS率分别为71%~95%、55%~77%。
对于预计生存时间小于5年且符合造血干细胞移植条件者,应权衡allo-HSCT相关并发症的风险。allo-HSCT候选患者包括IPSS高危(中位OS期27个月)或中危-2(中位OS期48个月)患者,以及那些输血依赖(中位OS期20个月)或有不良细胞遗传学异常(中位OS期40个月)的患者。是否最终选择allo-HSCT还必须考虑其他可导致allo-HSCT失败的不良因素,包括红细胞输注负荷、重度脾大、非HLA相合的同胞供者,造血干细胞移植合并疾病指数(HCT-CI)评分高、高龄、疾病晚期和非HLA完全相合无关供者。如选择allo-HSCT,应当向有丰富造血干细胞移植经验的医生进行咨询。
脾切除术
PMF脾切除术的围手术期死亡率为5%~10%,术后并发症发生率约为50%。并发症包括手术部位出血、血栓形成、膈下脓肿、肝脏加速肿大、血小板计数极度增高和伴原始细胞过多的白细胞增多。考虑脾切除的患者须体能状况良好且无弥散性血管内凝血(DIC)的临床或实验室证据。
脾切除术的指征包括:有症状的门脉高压(如静脉曲张出血、腹水),药物难治的显著脾肿大伴有疼痛或合并严重恶病质,以及依赖输血的贫血。相反,严重的血小板减少是即将发生白血病转化的标志,切脾对此类患者的预后不会有良好的影响。脾切除术前推荐的预防性措施包括降细胞药物和抗凝药物。血小板计数应维持在400×109/L以下,因为术后可能出现极度血小板计数增高,建议由有经验的外科小组进行手术。
急变期的治疗
该期的任何治疗疗效都很差,应考虑试验性或姑息性治疗。应考虑对有选择的患者进行强烈诱导化疗,然后行allo-HSCT进行巩固。对于拟行allo-HSCT的患者,移植前只需疾病逆转至慢性期也许不需达完全缓解。
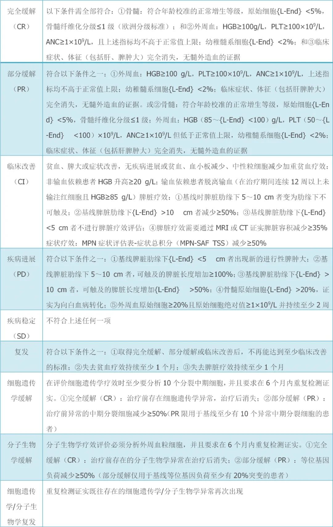
疗效判断标准
2005年欧洲骨髓纤维化网(EUMNET)提出的疗效判断标准从3个层面来进行疗效判断:临床血液学疗效、骨髓组织学疗效和细胞遗传学疗效。2006年骨髓增殖性肿瘤研究和治疗国际工作组(IWG-MRT)针对该疗效判断标准的不足,又提出了一个疗效判断标准。本指南疗效标准采用2013年的EUMNET和IWG-MRT共识标准(表5)。

表5 原发性骨髓纤维化(PMF)疗效评价标准
注:每项符合指标需维持时间≥12周方可判断所达疗效类型;ANC:中性粒细胞绝对计数

微信扫一扫 