
当疫情遍地,甲流来势汹汹的时候,你选择宅在家里并且打开了一包薯片。薯片还没咽下去,父母便对你说:“少吃点垃圾食品,多吃点水果补充维生素!”相信这是很多人都经历过的时刻,那么什么是维生素呢?维生素只能通过水果摄取吗?让我们一起来了解一下吧!

图源:百度
维生素,又称维他命(Vitamin),是维持身体健康所必须的一类有机化合物,在物质代谢中起重要作用。这类物质由于体内不能合成或合成量不足,因此常常需要由食物供给,如果缺乏相关维生素就会影响身体正常机能,处在发育阶段的孩子则会营养不良生长迟缓[1]。
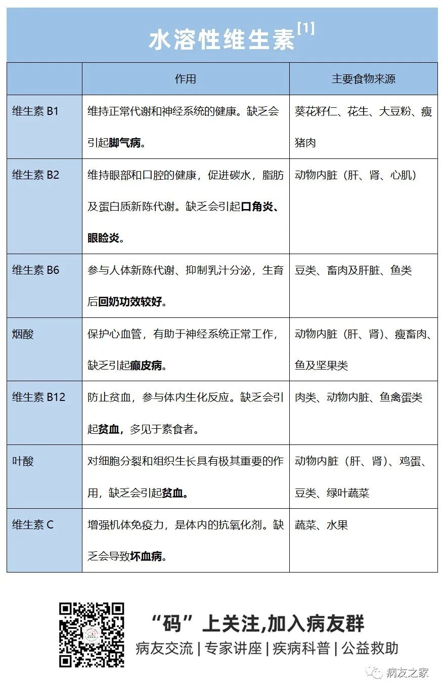
按照维生素溶解特性的不同,可分为脂溶性维生素和水溶性维生素两大类[2],下面通过表格来了解下维生素的作用和主要食物来源吧。


有人会问,吃维生素片不就可以了吗?答案当然是不。维生素虽是人体必需,但需求量并不大,一般来说食补就已足够,除非在条件不允许或者极度缺乏的情况下可以吃维生素片,平常食物摄取中注意营养均衡,不偏食挑食,一般是不会缺维生素的。是不是只用吃食物就可以补充维生素?不是的,维生素D就是个例外,只有既补充所需食物和有效的日晒,才能合成维生素D,因此它又称为“阳光维生素”,所以也要经常外出接受日照哦!

图源:百度

微信扫一扫 